当前位置: 首页 >> 非学历教育 >> 正文
非学历教育

山东工商学院继续教育学院

 

计算机专项微培训及高薪就业培训项目2025招生简章

 

2025年10月20日 15:45  点击:[]

 

一、项目背景

在数字经济飞速发展的当下,计算机领域技术迭代速度不断加快,企业对专业技术人才的需求愈发迫切,同时对人才的技能水平要求也持续提高。然而,当前就业大环境严峻,众多毕业生面临 “就业难、薪资低” 的困境。

山东工商学院继续教育学院紧跟行业发展趋势,结合山东省 “校园微培训 技能促就业” 项目试点工作要求,聚焦计算机领域高薪就业方向,整合优质师资与企业资源,打造计算机高薪就业培训项目,旨在弥补同学们在专业技能学习上的短板,提升就业竞争力,助力同学们敲开高薪企业大门。

二、发展前景

(一)行业发展潜力大

随着人工智能、大数据、Web 开发等领域的快速发展,相关技术人才缺口持续扩大。据行业报告显示,未来几年计算机领域高薪岗位需求将保持稳定增长态势,尤其是掌握全链路技术、具备实战能力的复合型人才,将成为企业争抢的核心资源。

本项目开设的课程紧密贴合行业需求,如 AI 视觉识别、全链路开发等内容,均是当前及未来就业市场的热门方向。通过系统学习,同学们能够精准对接企业岗位要求,在 IT 行业获得广阔的职业发展空间,实现职业晋升与薪资增长的双重突破。

(二)人才需求持续增长

计算机行业快速发展,对计算机专业人才的培养需求持续增长,预计未来几年,计算机相关专业的人才需求量将保持 10% 以上的年增长率。参与本项目培训的学生,凭借扎实的技术能力和全面的知识储备,能够很好地适应市场需求,在就业市场中具备极强的竞争力,未来无论是在互联网大厂、科技公司还是传统行业的信息化部门,都能拥有良好的职业发展前景和薪资提升空间。    

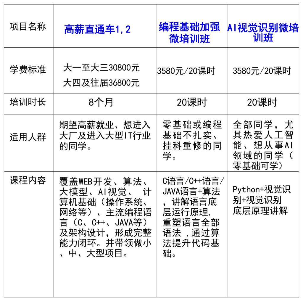
三、项目介绍

对于渴望进入IT行业、追求高薪岗位的学生而言,“学完知识却找不到高薪工作”是普遍痛点。《高薪直通车1,2》项目直击核心需求,以“全链路能力培养+保薪就业承诺”为核心,助力不同阶段学生高效衔接企业高薪岗位,开启职业快车道。    

《高薪直通车1,2》项目区别于传统培训“只教知识不教就业”的模式,项目以“高薪就业”为最终目标。课程内容紧密对标企业岗位JD,培养的技能均为IT行业高薪岗位(如算法工程师、AI开发工程师、全栈开发工程师)的核心要求。8个月培训周期精准匹配求职节奏,大一至大三学生可在毕业季直接以“具备实战能力的准职场人”身份求职,大四及往届学生可快速衔接面试,避免长期待业。

 

四、项目优势

(1)讲师阵容全国领先,几乎全来自顶尖互联网高级架构师,并参与国家级项目。   

(2)拥有完善的计算机技术体系,计算机底层原理基础领先国内同行业。   

(3)大批学生就业于全国顶尖单位,可以提供大量内推名额。   

(4)拥有全网最全最精准的各大互联网以及央国企面试题库。   

(5)一对一高级优化简历,一对一面试指导分析。   

(6)中国计算机学会青年科技论坛在河北省唯一认定活动中心   

(7)报班即签协议,就业班理工科学生月薪达不到八千,立即退费。   

(8)就业后长期跟踪指导,有问题随时和专业老师联系。   

五、详情与报名方式

1、授课内容:计算机编程语言全覆盖(详细课程联系老师)   

2、开课时间:每月月末   

3、培训时长:八个月   

4、开课地点:山东工商学院校内(线上+线下)   

5、报名对象:大一至大四理工科类同学   

6、咨询方式:19246385337赵老师(微信同号)   

7、报名地址:山东工商学院西校区图书馆二楼2207室

      

下一条:山东工商学院继续教育学院央国企就业培训项目2025年招生简章

关闭

教育部   |   学信网   |   山东省教育厅   |   山东省教育招生考试院   |   山东省高等学历继续教育监管平台   |   山东省继续教育数字化学习资源共享平台
地址:山东省烟台市莱山区滨海中路191号
招生咨询电话:0535-6903674   6916008
邮编:264000
版权所有:山东工商学院继续教育学院

网上缴费平台

学院公众号